当前位置:
网站首页 > 资讯中心 > 技术论文
-
-
-
医疗/通讯电源能稳定量产?全靠这条 “零差错” 生产线!2025-11-03
医疗电源差万分之一故障就影响诊疗,通讯电源要扛住高温高负载 —— 它们的电路板怎么 “零差错” 组装,还能批量生产?
-
-
-
-
医疗和ITE类EMC标准差异2025-09-10
-
-
-
-
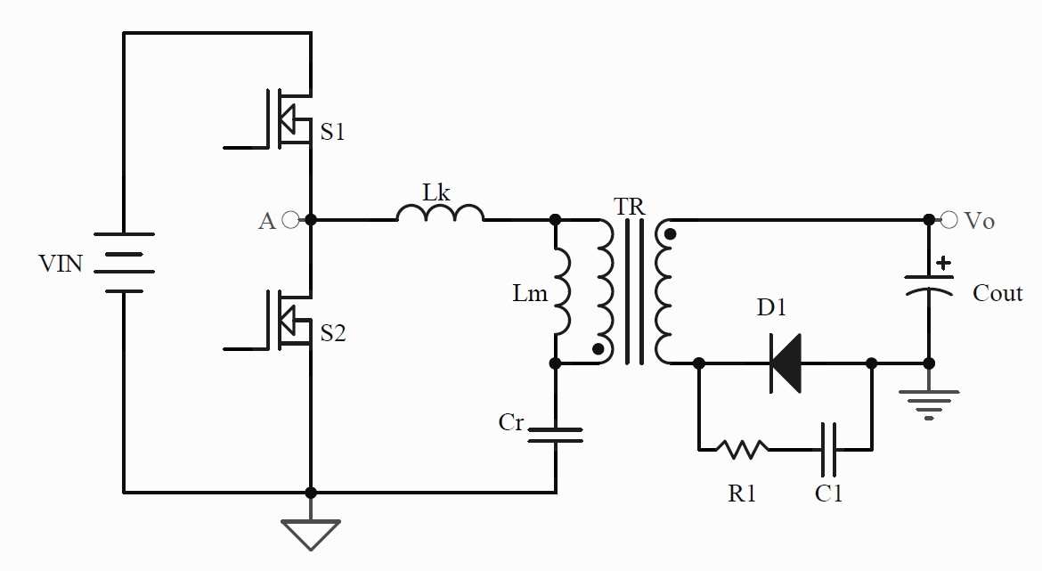
半桥谐振变换器与半桥反激变换器的对比2025-07-15
随着开关电源的发展,软开关技术得到了广泛的发展和应用,已研究出了不少高效率的电路拓扑,主要为PFM型的软开关拓扑和PWM型的软开关拓扑。
-
-
-
-
电子产品常见表面处理工艺2025-06-30
电子产品表面处理是制造业中的重要环节,它们能够增强产品的外观、提升耐用性并赋予特殊功能。
-
-
-
-
PD电源EMC设计2025-06-23
随着科技的发展,半导体材料的进步,PD电源正在朝着小型化,高频化,大功率的方向前进,EMC设计变得越来越具有挑战性,EMC包含EMI和EMS,EMI包含RE、CE、Harmonic、Flicker,EMS包含ESD、EFT、Surge、RS、CS、DIP、PFM,由于RE和CE不确定性大,变量多等因素,导致其难度更大,耗时更长,本文主要介绍RE和CE的一些实用调试方法。
-
技术论文 / News center
联系我们 / Contact us
办公地址:东莞市南城区鸿福路200号3栋3单元26层
电话:(86 769)21685502
网址:https://www.flm-cn.com
邮编:523326
中文版
English
